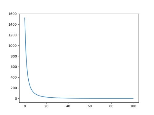
前回のデータとコードを改造してStochastic gradient descent method(SGD)を実装してみました。 と言っても、大した改造ではなくパラメータの更新を1つの訓練サンプルごとに行うようにしただけです。 np.random.permutation(X.shape[0]) で、いったんランダ…
引用をストックしました
引用するにはまずログインしてください
引用をストックできませんでした。再度お試しください
限定公開記事のため引用できません。